20 октября 2014 в 17:57:51
(11 лет 27 недель 1 день 13 часов назад)
12.10.2014 17:06:59
до 31.10.2014
Текст задания
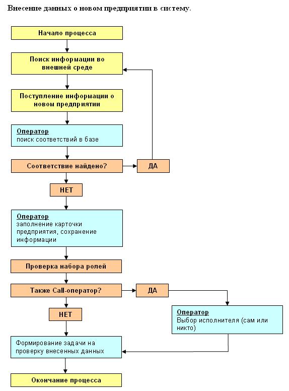
Для производственной компании требуется разработать конфигурацию, позволяющую автоматизировать процесс информирования потенциальных и существующих клиентов о деятельности компании в целом и о ее новых продуктах. Информирование производится посредством e-mail рассылки (шаблонный текст в теле письма плюс файлы PDF во вложении).
Сейчас на предприятии установлена 1С 8.3 БП. Разрабатываемая конфигурация не будет интегрироваться в существующую базу, а будет использоваться отдельно.
Функционал, который должен быть реализован:
 управление информацией о клиентах и их сотрудниках;
 управление переговорами с потенциальным клиентом («ознакомительный звонок» и т.д.)
 отправка адресной презентации;
 настройки системы;
 управление рассылками;
 получение отчетов;
 управление учетными записями.
Отчеты:
 история общения с предприятием (кто когда общался и что отправлял);
 распределение итогов работы по новым карточкам предприятий за период;
 оценка деятельности сотрудника за период – количество выполненных задач и распределение результата.
Разработчику будет предложено подробное описание текущих процессов в рамках задачи (пример в прицепе к заданию), ролей пользователей, входной и выходной информации (отчетов). Дальнейшая работа по проектированию справочников, документов, регистров, интерфейса и т.д., а также написанию программной части приложения ведется разработчиком самостоятельно с учетом требований, изложенных в задании.
То есть придется не только покодить, но и попроектировать немного. Пожелания, вопросы - приветствуются.
Быстро, качественно, большой опыт разработки с нуля конфигурации для управленческого учета.
Mail: pr.nizamov@mail.ru
Skype: Region102102
icq: 615431263
МТС: 9174490997
Доброго времени суток!
Готов оперативно решить вашу задачу. Опыт работы более 5 лет.
Цена и сроки - после подробного обсуждения проекта.
Скайп: bitsoft22, Mail: bitsoft22@gmail.com Тел: 8-913-(Пять двоек)-(Две пятерки).
Готов выполнить проект. Модуль рассылки и даже смс-оповещения уже готов, работает. Также есть модуль управления переговорами для менеджеров: звонок, контекстные подсказки, скрипт звонка, коммерческое предложение, напоминалка, задача и т.д. Могу провести работу по безналу через ООО, с договором и гарантиями тех.поддержки с нашей стороны.
Обращайтесь. проект интересный, с радостью его выполню под ключ.
Добрый день. Делал аналогичное решение: есть два варианта: 1. Это делается в виде запроса к внешнему источнику при создании контрагента; 2. - Это решается через бизнес-процесс (данный вариант будет дороже вашего бюджета), но думаю с учетом наличия заготовок можем попробовать уложиться. От вас нужна дополнительная информация: 1. Эскизы или требования к формам ввода информации; 2. Должен ли фиксироваться канал поступления информации. 3. Обрабатываются ли какие-либо автоматические поступления заявок (например, электронная почта). 4. Существует ли единый формат запроса регистрационных данных (анкеты) для компаний, отправляющих вам карточки предприятий. От этого будет зависеть уложимся мы в ваш бюджет или нет.
Добрый день.
Имею успешный опыт разработки собственных конфигураций. Много наработок по производству, торговле, складской и транспортной логистике.
Мои работы можно посмотреть здесь:
https://www.fl.ru/users/MatiAndr/