новое событие
Информационный поток
Задания вакансии материалы разработки сообщения форума
Опытный специалист
Приватное сообщение

Реализация бизнес-процесса в УТ 11

Москва(Россия )
01.01.1980(46 лет)
2337 |  59
18 сентября 2025 в 11:19:57 (35 недель 1 день 17 часов назад)
302347
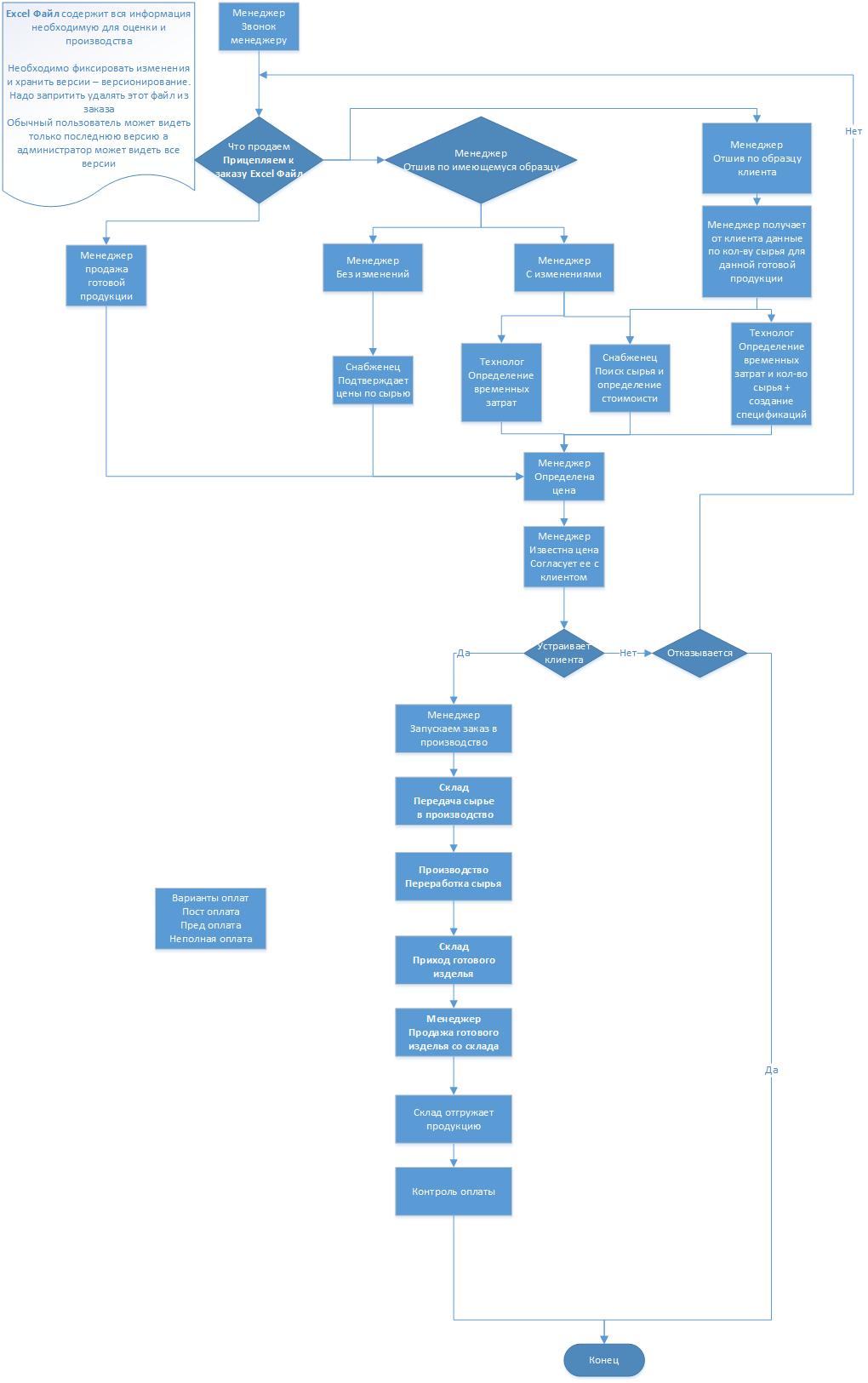
Текст задания
БИЗНЕС ПРОЦЕСС во вложении.

Доработать УТ 11 под производство

Доработки

Спецификация
В номенклатуре вкладка спецификация
Вид готовой продукции

Вид сырья
Кол-во сырья

Вид услуг
Кол-во услуг

Документы
Заказ на производство



Пример работы:

Есть 2 склада
Основной склад
Производство

Покупается материал на основной склад - сырье
Создается заказ на производство - готовой продукции
Создается на основании заказа - перемещение сырья на склад производство
Меняется статус у заказа на производство из Не выполнено в Выполнено - со склада производство списывается сырье и приходуется готовая продукция
Перемещением со склада производство на основной склад перемещается готовая продукция

Схема не сложная, но важно чтобы правильно рассчитывалась рентабельность при продаже готовой продукции
Себестоимость готовой продукции должна быть возможность вводить вручную. Автоматом движения по себестоимости из расчета затраченного сырья делать не надо.
0
Отклики (0)
Предложения отсутствуют