новое событие
Информационный поток
Задания вакансии материалы разработки сообщения форума
Опытный специалист
Приватное сообщение

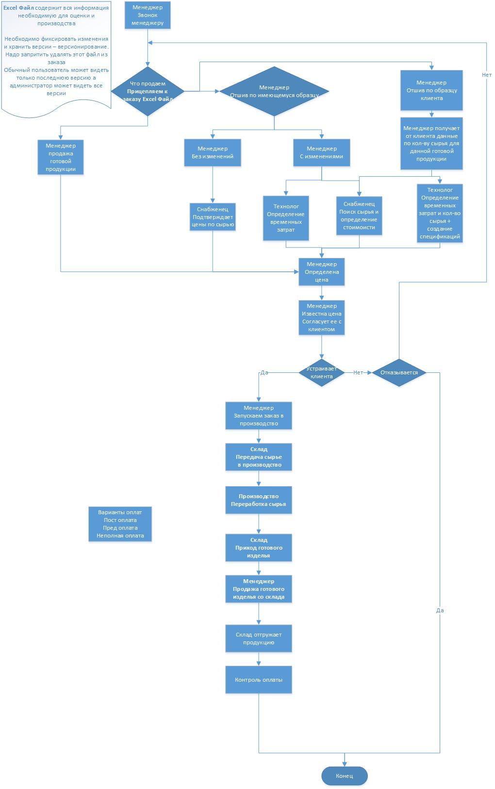
Реализовать бизнес-процесс в УТ11 (скриншот и схема)

Москва(Россия )
01.01.1980(46 лет)
2337 |  59
18 сентября 2025 в 11:19:57 (29 недель 1 день 16 часов назад)
302347
Текст задания
Во вложении скриншот-схема.

====================================================
Понимаю что точно не оценить и будут вопросы уточняющие. НО обязательно пишите ориентир по цене. Можно диапазоном от и до.
0
Отклики (5)