новое событие
Информационный поток
Задания вакансии материалы разработки сообщения форума
Опытный специалист
Приватное сообщение

Доработка типовой УТ11.2 по ТЗ - три задачи.

Москва(Россия )
01.01.1980(46 лет)
2337 |  59
18 сентября 2025 в 11:19:57 (34 недели 1 день 17 часов назад)
302347
Текст задания
Нужно взять пустую УТ11.2 последнего релиза и в ней провести первоначальные настройки программы и реализовать некоторые доработки (реализовать с учетом того, что будет работа идти через WEB-интерфейс).

Бизнес-процесс очень простой: из всего функционала УТ11 нужны только заказы клиентов и денежные документы (поступление и расход д/с) - все остальное, лишнее нужно убрать из видимости пользователей.

Три задачи:

1.Настроить 4 роли (добавить 4 пользователя):
-менеджер (видит только свои заказы, на рабочем столе при входе в программу видит два списка: свои заказы и задачи)
-контролер (точно так же как у менеджера, только видит заказы всех менеджеров)
-руководитель (полные права)
-бухгалтер (право на доступ к документам ДС и самим заказам - для разнесения списаний и поступлений д/с в разрезе заказов)

2. В карточке заказа, клиента и номенклатуры нужно добавить дополнительные реквизиты(все лишнее по максимуму скрыть с помощью гибких настроек УТ11). Реквизиты нужно удобно расположить на форме.

Карточка клиента должна содержать следующие реквизиты (нужно отображать в заказе клиента):
ФИО
Адрес
Телефон

Карточка заказа должна содержать реквизиты:
-Дата принятия Заказа
-Тип заказа (перечисление Мебель/Спорт)
-Ответственный менеджер
-Статус заказа (устанавливается автоматически в зависимости от выполнения создаваемых системой задач для менеджера, более подробно п. 3)

В зависимости от типа заказа отображаются соответсвующие данному типу реквизиты.
Для типа “Мебель” это реквизиты:
-Дата доставки
-Дата замера
-№ Заказа
-№ Замера
-Магазин (выбор магазина из соответствующего справочника)
-Фабрика (выбор фабрики из соответствующего статуса)
-Изделие (оно же номеклатура, в табличной части)
-Галка “Не стандарт” (в табличной части - при установке в наименование добавляется в конец “не стандарт”)
-Категория товара (в табличной части - реквизит из карточки номенклатуры, отдельный справочник)
-Стоимость изделия, р. (в табличной части)
-Подъем с клиента, р. (в табличной частиь)
-Доставка с клиента, р. (в табличной частиь)
-Итоговая сумма с клиента, р. (в табличной части)
-Цвет корпуса (в табличной части)
-Вид фасада (в табличной части)
-Вид профиля / рамки (в табличной части)
-Цвет профиля / рамки (в табличной части)
-Цвет фасада / вставки (в табличной части)
-Вид стекла / зеркала (в табличной части)
-Описание (в табличной части)
-Комментарий по доставке.

Галка “Сборка”, при наличии которой доступны поля:
-Статус
-Кто собирает
-Дата сборки
-Сумма с клиента за сборук, р.
-Сумма с клиента за выезд за МКАД, р.
-Комментарий по сборке
-Комментарий к заказу / замеру
-Цена ФАБРИКИ изначально в письме (менеджер заполняет), р.
-Цена ОПТ, р.
-Доп. затраты с нас, р.
-Прибыль, р. (формула: Стоимость изделия, р. - Цена ОПТ, р - Доп. затраты с нас, р)
-Прибыль, % (формула: Стоимость изделия, р/Прибыль, р.)
-Месяц (месяц, в котором заказ закрылся - для расчета ЗП менеджеру)

Для типа “Спорт”:
-Партнер
-Категория товара (выбор категории товара из соответствующего справочника)
-Наименование товара
-РРЦ, руб.
-Прибыль с товара, %
-Сборка с клиента, руб.
-Подъем с клиента, руб.
-Доставка с клиента, руб.
-Скидка клиенту, руб
-Комментарий по скидке
-Итого с клиента, руб.
-Сборка с нас, руб.
-Подъем с нас, руб.
-Доставка с нас, руб.
-Прибыль с товара, руб.
-Прибыль от сделки, руб.
-Прибыль от сделки, %
-Получено от партнера, руб.
-Долг партнера, руб.
-Дата выставления счета клиенту (дд.мм.гггг)
-Номер счета
-Предварительная дата оплаты клиентом/ доставки, (дд.мм.гггг)
-Дата поступления оплаты от клиента/ фактичексая доставки, (дд.мм.гггг)
-Дата проверки оплаты счета, ч/з 3 дня (дд.мм.гггг)
-ФИО Клиента / ООО Название
-Телефон (8-ххх-ххх-хх-хх) Клиента
-E-mail Клиента
-Регион РФ
-Адрес доставки Клиента от МКАД, км
-Транспортная компания (ТК /№ТТН/ Ж/У/ дата отправки)
-Комментарии к Заказу / Отзыв клиента (дата/ описание)
-Год
-Месяц

3. Реализовать статусы заказа клиента и возможность установки задачи на ответственного менеджера, а для движений по статусам создавать задачи (можно использовать функционал бизнес-процессов в платформе 1С или же добавить свой собственный документ "задача").
Т.е. при создании заказа ему присваивается статус и создается задача на менеджера. Если менеджер выполнил задачу (нажал в задаче "Выполнено", то статус заказа автоматически переходит на следующий статус и создается новая задача, с новым действием). В списке заказов нужно выводить колонку с текущим статусом.

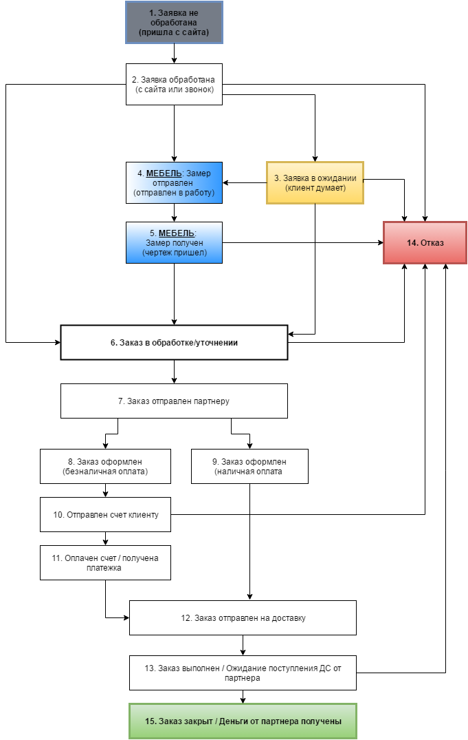
Выделены следующие статусы заказов (схема движения во вложении):
1. Заявка не обработана (пришла с сайта) - Задача: обработать заявку
2. Заявка обработана (с сайта или звонок) - Задача: получить ответ от клиента
3. Заявка в ожидании (клиент думает) - Задача: получить ответ от думающего клиента
4. МЕБЕЛЬ: Замер отправлен (отправлен в работу) - Задача: получить замер
5. МЕБЕЛЬ: Замер получен (чертеж пришел) - Задача: обработать заказ после замера
6. Заказ в обработке/уточнении - Задача: отправить заказ партнеру
7. Заказ отправлен партнеру - Задача: оформить оплату заказа
8. Заказ оформлен (безналичная оплата) - Задача: выставить счет клиенту
9. Заказ оформлен (наличная оплата) - Задача: выставить счет клиенту
10. Отправлен счет клиенту - Задача: получить оплату от клиента
11. Оплачен счет / получена платежка - Задача: отправить заказ на доставку
12. Заказ отправлен на доставку - Задача: получить подтверждение выполнения заказа от партнера
13. Заказ выполнен / Ожидание поступления ДС от партнера - Задача: получить ДС от партнера
14. Отказ
15. Заказ закрыт / Деньги от партнера получены

------------------------------
Пишите стоимость, сделать нужно к понедельнику.
0
Отклики (1)