Создать взаимосообщ-иеся таблицы для автом-ии через Google Apps Script
В архиве
Кострома(Россия )
10.08.1999(26 лет)
26 февраля 2018 в 15:13:55
(8 лет 12 недель 1 день 19 часов назад)
26.02.2018 15:12:58
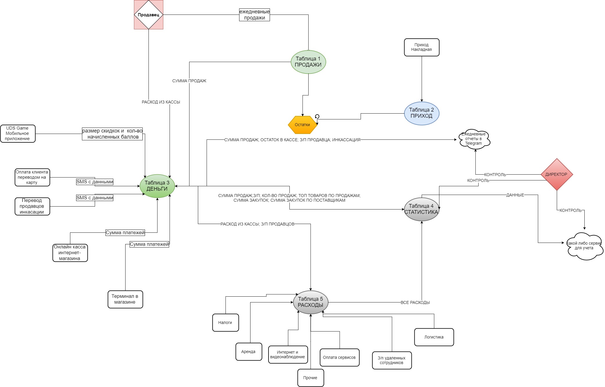
Текст задания
Здравствуй, друг =)
Вот что необходимо сделать: https://goo.gl/UADZGe
Ниже я прикрепил наглядную схему.
---
Пиши стоимость работ в формате "От стольки руб./До стольки руб."
Также укажи время, которое потребуется на выполнение данной задачи в формате ("От/До)".
--
Если укажешь свои кейсы, то вообще будет замечательно.
Добрый день!
Готов подключиться к решению вашей задачи
Оплату можно осуществить по безналичному расчету
Будем рады ответить на любые дополнительные вопросы.
С уважением директор 1С:Франчайзинг.Серв1С Сергей Юревич.
Skype : sergeyyurievich
Тел : 8(4822)643045
E-mail: info@серв1с.рф
WhatApp +79157077792
Есть несколько простеньких crm на базе google apps, ввод данных через опросы, остальное таблицы, и есть несколько html apps для вывода отчетов и т.п. ТЗ необходимо дробить на подзадачи. До конца не ясно позволят ли реализовать все запросы google apps. Бюджет от 100000 р.