новое событие
Задания
Вакансии
Участники
Материалы
Разработки
Форум
Информационный поток
Задания
вакансии
материалы
разработки
сообщения форума
Wesley
Приватное сообщение
УНФ 1.6 - внедрить ТСД, автоматизировать сборку и упаковку товаров
В архиве
6207 | 4
Сейчас на сайте
1066310
27.10.2021 11:40:36
Текст задания
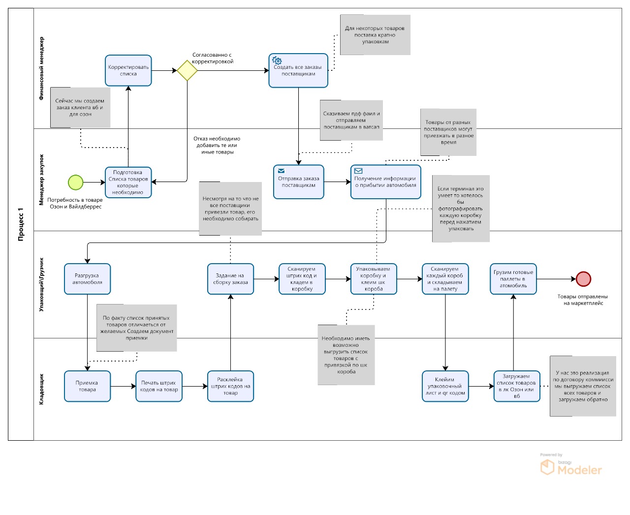
Конфигурация: УНФ 1.6.25.166
Необходимо внедрить ТСД (не куплен еще) и автоматизировать сборку и упаковку товаров.
Во вложении схема работы.
схема.jpeg
(144 кб)
0
предыдущие (
)
все
Отклики (0)
Предложения отсутствуют
≡ Список Ваших задач
cервис удаленного проектирования
Ваш регион:
<не определено>
Одноклассники
Яндекс
Mail.ru
Google
Регистрация
Регистрация
Зарегистрироваться
Вход
Авторизация
Войти
напомнить пароль
новое сообщение