9 ноября 2024 в 06:57:02
(1 год 19 недель 6 дней 6 часов назад)
9300
V8.x Управление торговлей
03.04.2023 17:59:00
до 14.04.2023
Текст задания
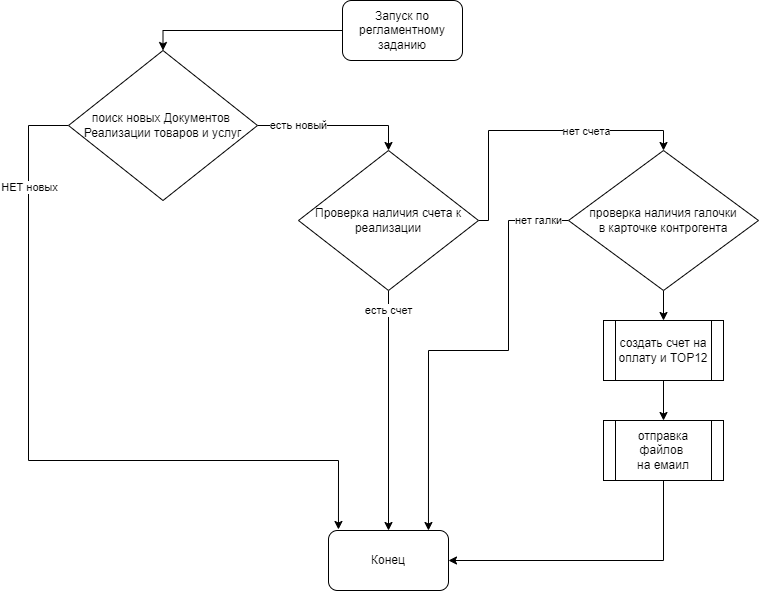
Задача автоматизировать рассылку счетов и УПД тор 12
Нужно создать 2 печатные формы(добавить факсимиле)
и настроить автоматическую отправку на почту
Обработка должна быть в виде расширения (1с на поддержке)
в коде нужны комментарии (чтобы смог разобраться самый непутевый программист).
1С:Предприятие 8.3 (8.3.22.1750)
Управление торговлей, редакция 11 (11.5.11.86)
клиент серверный режим работы
Добрый день! Готовы к сотрудничеству. Для определения путей решения задачи прошу указать контактный номер телефона для связи, или свяжитесь с нами по телефону, указанному в отклике.
Опыт более 17 лет, 100% постоплата по договору. Работаем на совесть. Нам можно доверять!