18 ноября 2024 в 14:06:57
(1 год 15 недель 6 дней 16 часов назад)
02.05.2024 15:11:09
Задача отменена автоматически согласно правилам и регламенту сервиса
Текст задания
Коллеги, добрый день.
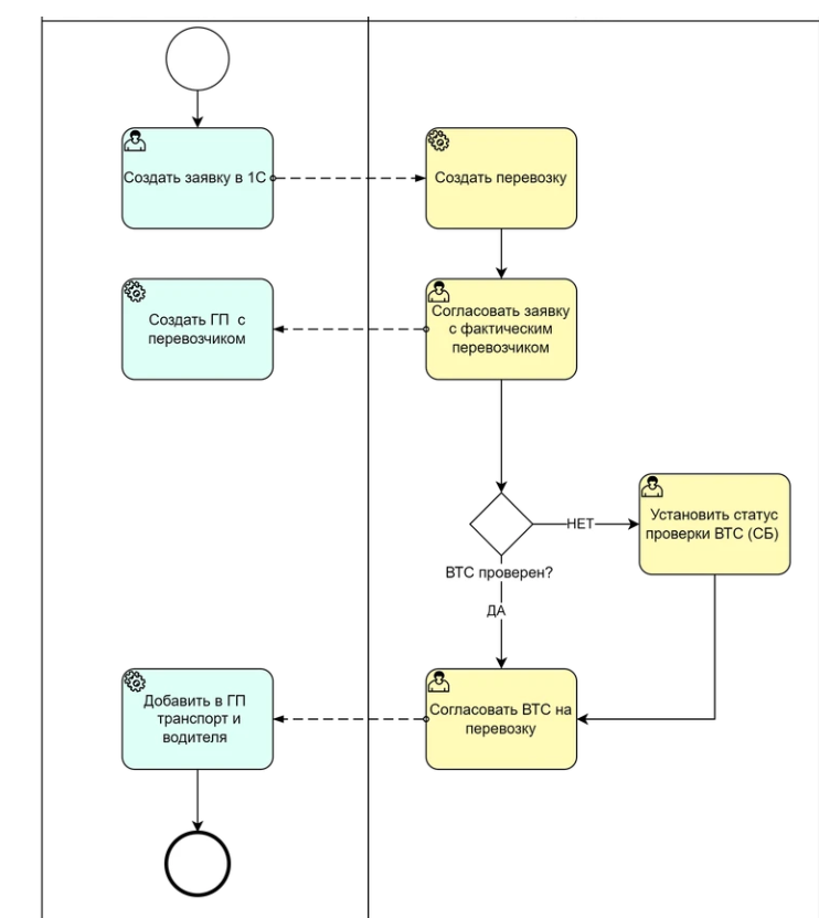
Нужен разработчик на проект доработки УТ 10 и интеграции с агрегатором логистических услуг по API.
Агрегатор принадлежит клиенту, API работает на GraphQL.
Я выступаю как РП и аналитик, нужен разработчик.
Во вложении пример схемы.
Добрый день! Готовы к сотрудничеству. Для определения путей решения задачи прошу указать контактный номер телефона для связи, или свяжитесь с нами по телефону, указанному в отклике.
Опыт более 17 лет, 100% постоплата по договору. Работаем на совесть. Нам можно доверять!