новое событие
Информационный поток
Задания вакансии материалы разработки сообщения форума
Antonyfrom84
Приватное сообщение

Решить задачу

2 |  0
1 ноября 2025 в 07:42:16 (8 недель 1 день 20 часов назад)
1700
Текст задания
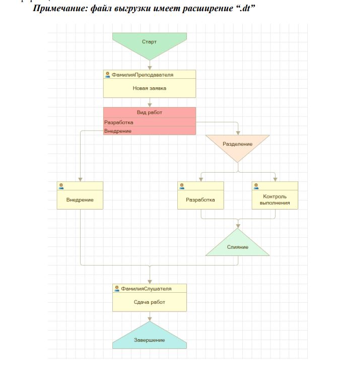
Разработать бизнес-процесс по выполнению и сдаче работ оформленной
заявки.
В зависимости от выбора вида работ меняются задачи сотрудников: если
требуется разработка, то параллельно должен происходить контроль
выполнения.
За оформление новой заявки отвечает сотрудник с фамилией Вашего
любимого преподавателя.
За сдачу работ отвечает сотрудник с Вашей фамилией.
0
Выбранные исполнители
Отклики