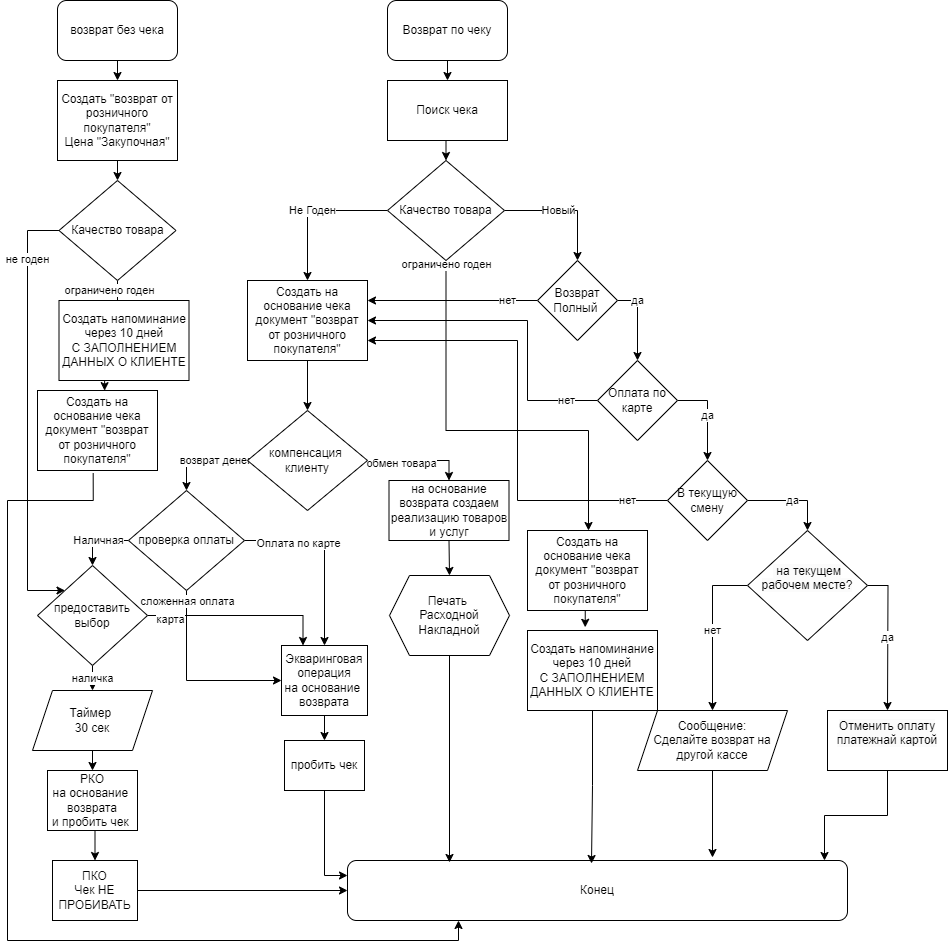
ВОЗВРАТ ТОВАРА ОТ РОЗНИЧНОГО ПОКУПАТЕЛЯ последовательное создание кучи документов
Отменено
25 000.00
8 |
0
9 ноября 2024 в 06:57:02
(1 год 21 неделя 6 дней 13 часов назад)
9300
30.05.2023 12:30:48
до 14.06.2023
Задача отменена автоматически согласно правилам и регламенту сервиса
Текст задания
Есть видео инструкция https://www.youtube.com/watch?v=6qc2KMb2fXw
Цель данной доработки ИСКЛЮЧИТЬ человеческий фактор и уменьшить требованья к кассирам.
Снизу блок схема это штатный механизм возврата товаров.(делаем также)
Он слишком замороченный кассир легко может что-нибудь забыть или перепутать.
Нужно создать доработку, в которой кассир будет выбирать только необходимые параметры.
Чтобы кассир тратил минимум времени на возврат.
Все необходимые документы создаются под капотом!! кассир их не видит
Исполнителю предоставлю виртуальную машину для работы с круглосуточным доступом
Добрый день! Готовы к сотрудничеству. Для определения путей решения задачи прошу указать контактный номер телефона для связи, или свяжитесь с нами по телефону, указанному в отклике.
Опыт более 17 лет, 100% постоплата по договору. Работаем на совесть. Нам можно доверять!
Здравствуйте. Готовы к работе. Просьба связаться с нами по указанному телефону / почте, либо указать Ваш контактный телефон
Предоплата 50% через безопасную сделку.
2200/час (более точная стоимость после согласования деталей)